Data Platform 5 Reasons Apache Hive 1.0 Matters to Your Big Data Strategy The stable 1.0 release of Apache Hive has been announced by Hortonworks. At 3Cloud, we are excited for this news!
Data & AI Tips for Navigating the Power BI Preview Site Short video with tips on navigating the new Power BI Preview site.
News & Updates BlueGranite Announces Acquisition of CapstoneBI BlueGranite Announces the Acquisition of CapstoneBI
Data & AI Big Changes - What You Need to Know About the Power BI Preview What you need to know about the newly released Power BI Preview.
Data & AI A Key Element behind Impactful Business Analytics A Key Element behind Impactful Business Analytics It has been said that the way to measure success of decision support systems or business intelli
Data & AI|Data Platform Top 4 Reasons to Consider Master Data Management for Self-Service BI The top 4 reasons why you should be considering master data management to compliment a self-service BI implementation.
Data Platform Want to get Started with Big Data? Stop Throwing Data Away! Want to get started with Big Data? Stop throwing data away! Cloud storage offers the ability to store unlimited data affordably.
Data Platform On Big Data, the Three V’s are Only One-third of the Story We all know that the textbook definition of “Big Data” are data sets that fit one or more of the three “V” attributes.
Data & AI Hadoop's Momentum is Unstoppable Every new technology has a cycle of introduction, awareness, evaluation and--if the technology is relevant--eventual mainstream acceptance.
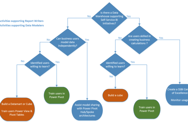
Data & AI What Type of Self-Service BI Culture Do You Wish to Cultivate? Although Self-Service BI is garnering much attention these days, it is not a new concept at all. As Rob Kerr discussed in his recent article titled
Data & AI Does Self-Service BI Work? Self-service BI is a relatively new idea and one might rightly ask, “Does self-service BI work at all?”
Data & AI What Makes a Self-Service Business Analytics Strategy Successful? The business analytics industry has been evolving over the last five years to place more emphasis on self-service, end-user-driven reporting...